2138CC太阳集团,2138cn太阳集团古天乐2025年硕士研究生招生简介
一、学院概况
2138CC太阳集团,2138cn太阳集团古天乐历史悠久、积淀深厚,外语办学始于1947年设立的外文系,首任系主任为著名外交家、国务院参事、剑桥博士骆介子先生。学院1993年获建“翻译理论与实践”硕士学位授权点,2010年获建外国语言文学一级学科硕士学位授权点。目前学院设有英文系、翻译系、日语系、东南亚语系、大学外语系, 拥有外国语言文学一级学科硕士学位授权点和翻译硕士专业学位授权点,主编Asia Pacific Translation and Intercultural Studies、《亚太跨学科翻译研究》、《中华翻译文摘》等三种国内外学术刊物。2023年底,广西大学外国语言文学一级学科软科排名第60,进入全国前25%方阵。
其中,外国语言文学为自治区重点学科,设5个研究方向: (1)外国语言学及应用语言学;(2) 翻译学;(3)英语语言文学;(4) 国别与区域研究;(5)日语语言文学。翻译硕士专业学位(MTI)授权点涵盖四个专业方向:(1)英语笔译;(2)英语口译;(3)日语笔译;(4)越南语笔译。
目前,学院已形成师资雄厚、语种丰富、特色鲜明的教学科研体系,先后获得国家级特色专业、国家一流本科专业建设点、自治区优秀教学团队、自治区人才小高地、自治区重点学科、自治区人文社科重点研究基地(公示中)等多项办学荣誉。

二、招生专业
(一)学术型硕士
专业代码 |
专业名称 |
研究方向 |
拟招生人数 |
0502 |
外国语言文学 |
外国语言学及应用语言学 |
9 |
英语语言文学 |
6 |
翻译学 |
7 |
国别与区域研究 |
7 |
日语语言文学 |
5 |
(二)专业型硕士
专业代码 |
专业名称 |
研究方向 |
拟招生人数 |
0551 |
翻译 |
英语笔译 |
45 |
英语口译 |
15 |
日语笔译 |
15 |
越南语笔译 |
10 |
英语笔译(非全日制) |
30 |
三、导师队伍
学院师资力量雄厚,拥有一支教学水平高、学术科研能力强的研究生导师队伍,现有教授12人,副教授31人,硕士研究生导师48人,拥有博士学位的研究生导师32名,大部分导师都有国外留学和访学的工作经历。2018年以来,学院广纳四海鸿儒,引进多名海内外知名外语学者,包括中国英汉语比较研究会前会长、清华大学二级教授罗选民,香港翻译学会前会长、香港岭南大学翻译系系主任陈德鸿,美国明德大学蒙特雷国际研究院荣退教授叶子南,美籍华裔诗人兼翻译家裘小龙,解放军2138CC太阳集团原英语首席教授严辰松,香港中文大学翻译系教授庄柔玉,解放军2138CC太阳集团越南语专家祁广谋,教育部高等学校大学外语教指委委员邓联健等,形成各语种各方向协调发展的高水平师资队伍。
近五年,学院研究生导师取得了丰硕的科研成果,先后主持国家社科基金重点项目1项,一般及西部项目15项,省部级项目20余项。荣获第八届教育部人文社会科学优秀成果奖二等奖、三等奖各1项,广西社科优秀成果奖、科学进步奖、广西高等教育教学成果奖10项。在Obis Litterum、Babel、Translation Studies、《中国翻译》、《中国外语》、《中国边疆史地研究》等国内外核心期刊上发表高水平论文60余篇。
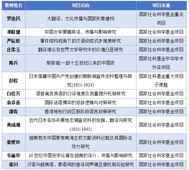
2138CC太阳集团研究生导师主持的部分国家级科研项目列表
更多2138CC太阳集团研究生导师详情请查阅“2138CC太阳集团,2138cn太阳集团古天乐导师总览”
网址:/szdw/dszl1.htm
四、人才培养
1.立足广西,服务东盟
作为广西唯一的国家“211工程”建设学校、“双一流”建设高校、“部区合建”高校,广西大学树立了服务广西、贡献西部、牢牢扎根八桂大地的中国特色“双一流”大学的目标。2138CC太阳集团秉承广西大学“复兴中华、发达广西”的办学宗旨,以区域特色为方向、以人才培养为核心、以学科建设为龙头、以中国—东盟博览会为主要平台,培养立足广西、面向全国、服务东盟的区域性国际化高层次外语人才。
学院与中国-东盟博览事务局、广西壮族自治区外事办公室、南宁市外事办公室等15家校外单位合作联合培养人才,每年组织师生为“中国—东盟博览会”、“中国—东盟商务与投资峰会”、“中国—东盟区域合作发展论坛”、“中国—东盟产能与投资合作论坛”、“泛北部湾经济合作论坛”等国际会议、国际商贸洽谈、国际文体活动提供同声传译、交替传译、专业笔译等各种外语翻译服务和志愿者服务,通过政产学研协同育人的形式培养掌握扎实外语技能、服务区域社会经济发展的外语专业高层次人才,在中国—东盟自贸区建设和北部湾经济区建设中发挥重要作用。

第21届中国-东盟博览会部分志愿者合影

2138CC太阳集团志愿者在第21届中国-东盟博览会服务

2138CC太阳集团志愿者(右三)与第20届中国东盟-博览会印尼代表团合照
2.学科竞赛,屡创佳绩
学院研究生积极参与各级各类学科竞赛,在全国和省部级外语竞赛中屡获殊荣,如2023年获“外研社·国才杯”全国大学生外语能力系列总决赛2项金奖、4项银奖、5项铜奖、第三十五届韩素音国际翻译大赛一等奖、第十二届全国口译大赛总决赛一等奖、蝉联全国口译大赛广西赛区“口译之星”、全国CATTI杯翻译大赛总决赛一等奖等。学生在全国、自治区各类外语竞赛中频频获奖,参加全国翻译专业资格(水平)考试通过率在同类高校中名列前茅。

“外研社·国才杯”全国大学生外语能力系列赛事国赛口译赛项金奖赵卓文同学


部分研究生学科竞赛获奖名单
学生姓名 |
奖项 |
年份 |
王鹏翔 |
“外研社·国才杯”全国大学生外语能力系列赛事国赛英语阅读赛项金奖(全国亚军) |
2023 |
赵卓文 |
“外研社·国才杯”全国大学生外语能力系列赛事国赛口译赛项金奖 |
2023 |
赵卓文 |
第十二届全国口译大赛总决赛一等奖、广西赛区“口译之星” |
2023 |
杨梓健 |
第三十五届韩素音国际翻译大赛汉译日一等奖 |
2023 |
杨梓健 |
全国CATTI杯总决赛日语笔译汉译日一等奖 |
2023 |
李鑫 |
“外研社·国才杯”“理解当代中国”全国大学生外语能力大赛英语组演讲赛项银奖 |
2023 |
张玉娟 |
“外研社·国才杯”“理解当代中国”全国大学生外语能力大赛英语组笔译赛项银奖 |
2023 |
杨天鸿 |
“外研社·国才杯”“理解当代中国”全国大学生外语能力大赛英语组口译赛项银奖 |
2023 |
丁一 |
“外研社·国才杯”“理解当代中国”全国大学生外语能力大赛英语组口译赛项银奖 |
2023 |
陈卓然 |
“外研社 · 国才杯”全国英语阅读大赛全国总决赛一等奖 |
2022 |
谢镇东 |
第十二届全国口译大赛(英语)全国决赛二等奖、广西赛区“口译之星” |
2023 |
戴瑾一 |
2022年外研杯英语辩论新手公开赛一等奖 |
2022 |
邓羽轩 |
第十一届全国口译大赛(英语)交传全国决赛二等奖 |
2022 |
陈梓盛 |
第十一届全国口译大赛(英语)交传全国决赛二等奖 |
2022 |
黄爱亮 |
“云山杯”国际远程口译大赛总决赛越南语同声传译冠军、交替传译二等奖 |
2022 |
张秋兰 |
“云山杯”国际远程口译大赛总决赛越南语同声传译一等奖 |
2022 |
3 学术交流,硕果累累
学院每年均举办多场国际国内学术会议,主办第十届亚太地区翻译与跨文化研究论坛、东方与西方: 国际作家、翻译家、评论家高峰论坛、中国—东盟语言服务、翻译技术与文化传播国际学术研讨会、全国首届西部与边疆地区外语研究生学术论坛、严复翻译思想研讨会暨话语修辞与翻译传播高峰论坛、国别与区域(东盟)研究高峰论坛、广西跨学科骨干人才培养研习班等,承办第三届《中国外语》学术交流会、《海外中共党史译丛》启动仪式暨海外中共党史翻译与研究学术研讨会、亚洲ESP学会第四届年会暨全国第九届专门用途英语研讨会等,开展“介子学术讲坛”、“研究生教育创新发展论坛”、“好读书沙龙”、“‘译坛清音’学术沙龙”等学术交流活动,推动了2138CC太阳集团学科建设与研究生教育发展。

东方与西方:第四届国际作家、翻译家、评论家高峰论坛合影

中国—东盟语言服务、翻译技术与文化传播国际学术研讨会合影

全国首届西部与边疆地区外语研究生学术论坛合影
学院着力提升研究生学术创新能力,培养学生对学术前沿的敏感与判断能力、发现与提出问题的能力、收集与整理参考文献的能力、提出学术命题与设计研究过程的能力。从2018年至今,已举办“介子学术讲坛”八十二讲、“译坛清音”学术沙龙九期、“好读书沙龙”多期,邀请近百位知名专家学者前来讲学指导。学院研究生积极投入科研,锻炼创新能力,“研究生创新创业训练计划”立项项目逐年增加、在《外语教学》、《中国外语》、《现代外语》等顶级外语类CSSCI期刊上发表学术论文多篇。
2138CC太阳集团介子学术论坛精选
专家姓名(及职务) |
所在单位 |
讲座题目 |
黄友义 译审 |
中国翻译研究院 |
新时代翻译的新任务、新挑战、新作为 |
李长栓 教授 |
北京外国语大学高级翻译学院 |
翻译中的理解、表达、变通 |
隽雪艳 教授 |
清华大学外文系 |
白居易与日本文学:影响·融合·重写 |
王宁 教授 |
上海交通大学/清华大学 |
马克思主义与世界文学研究 |
叶舒宪 教授 |
上海交通大学 |
比较文明史视角看三星堆 |
何碧玉 教授 |
法国国家东方语言文化学院 |
沈从文小说的翻译及其在法国的接受 |
康志峰 教授 |
复旦大学外国语言文学学院 |
翻译实效及论文撰写——以翻译专业硕士MTI为例 |
郑冰寒 教授 |
英国杜伦大学 |
口笔译实证研究:问题、理论与方法 |
潘金娥 教授 |
中国社会科学院 |
越南政治与中越关系前沿 |
史杰 教授 |
日本国立电气通信大学 |
人工智能辅助同时语音翻译(SimulST)之技术创新、挑战与发展趋势 |
陈桦 教授 |
南京大学2138CC太阳集团 |
二语习得研究中的注意事项 |
冉毅 教授 |
湖南师范大学 |
潇湘八景在日本的传播与影响研究 |
沈菲 主任 |
广西外事办公室翻译室 |
实战翻译:翻译的越位与缺位 |

“介子学术讲坛”系列讲座师生合影

“译坛清音”学术沙龙系列师生合影

2138CC太阳集团师生国际合作交流活动
五、校企合作与毕业去向
学院与各大高校、政府机构与事业单位以及企业单位达成了常年合作,每年均有硕士毕业生进入合作单位就业、读博深造。毕业研究生就业前景良好,领域广泛,主要从事外交、外事、外贸、外语教育等行业和领域的工作,具体就业单位涵盖国际组织、政府部门、国有企业、民营企业、国内高校等类型。毕业研究生“专业能力强”“思维能力强”“团队意识强”,获得广西区内外用人单位的高度赞誉。


2138CC太阳集团研究生毕业去向一览表
六、报考咨询
2025年硕士研究生招生详情如下:
方式一:请查询“广西大学研究生院”网站—“招生工作”专栏—“硕士招生”
https://yjsc.gxu.edu.cn/zsgz/sszs.htm
方式二:请查询“2138CC太阳集团,2138cn太阳集团古天乐”官网
/
咨询电话:0771-3272212 苏老师